-
Detectada por primera vez actividad eléctrica en la atmósfera de Marte
-
EHUpodcast:La verdad oculta de la Inteligencia Artificial
-
La tocaya de Gemma
-
El 43% de las noticias que recoge el Observatorio de Periodismo Machista romantiza o minimiza la violencia de género
-
Declaración del Claustro de la EHU sobre la financiación que recibe la universidad pública del Gobierno Vasco
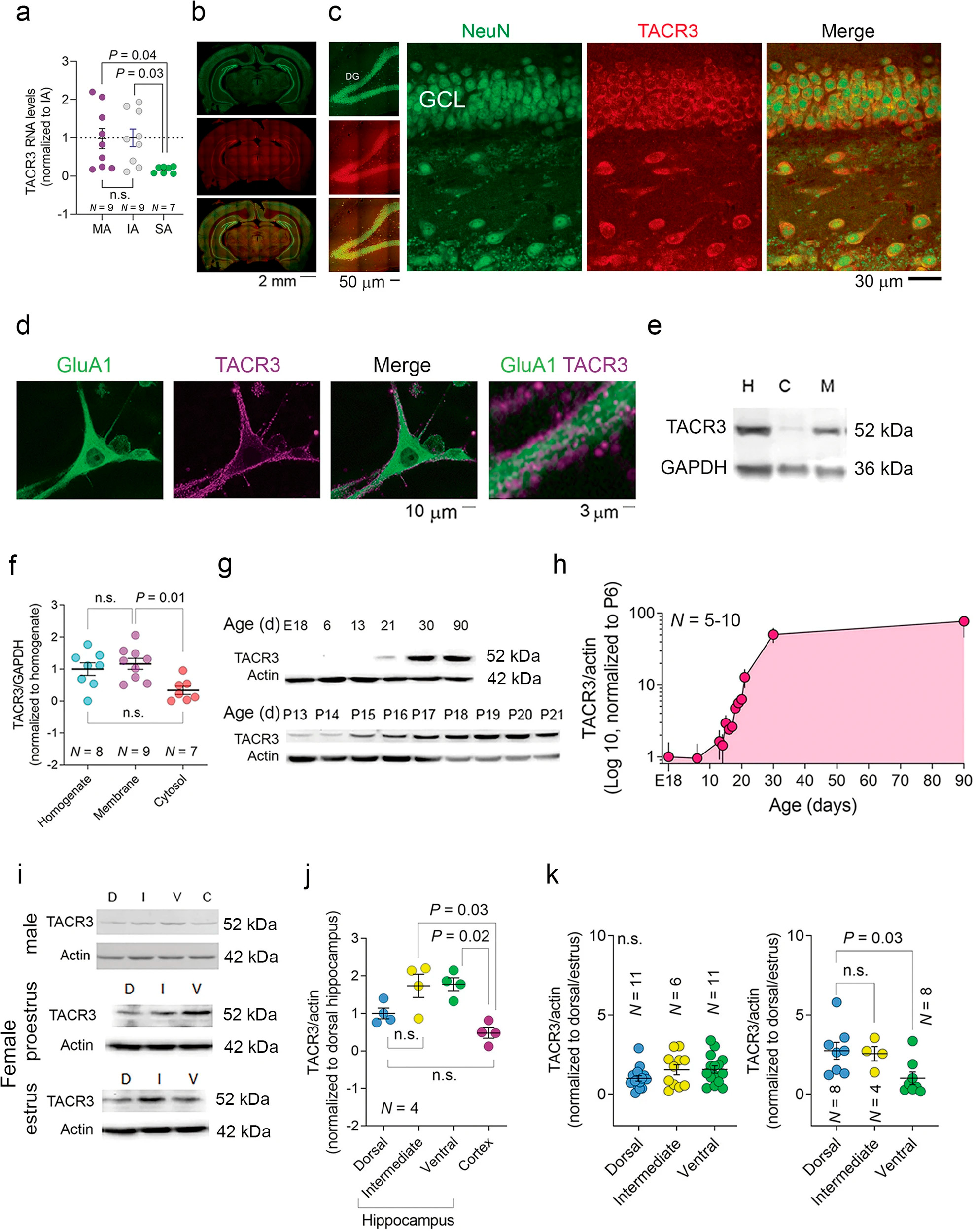
Una investigación relaciona los trastornos de ansiedad, con la falta de testosterona y el receptor cerebral TACR3
El estudio ha sido dirigido por la investigadora Ikerbasque Shira Knafo en el Laboratorio de la Cognición Molecular y ha sido publicado en la prestigiosa revista Molecular Psychiatry de Nature
- Investigación
Fecha de primera publicación: 17/01/2024
Un estudio innovador en el que ha participado la Universidad del País Vasco ha revelado una conexión significativa entre los trastornos de ansiedad y un receptor cerebral conocido como TACR3, así como con la testosterona. La investigación ha sido dirigida por la profesora e investigadora Ikerbasque Shira Knafo en el Laboratorio de la Cognición Molecular de la UPV/EHU y ha sido publicado en la prestigiosa revista Molecular Psychiatry de Nature.
La ansiedad es una respuesta común al estrés, pero para todos aquellos que lidian con trastornos de ansiedad, el impacto en la vida diaria puede ser muy significativo. La evidencia clínica ha insinuado una estrecha relación entre los niveles bajos de testosterona y la ansiedad, especialmente en hombres con hipogonadismo, una condición caracterizada por una función sexual reducida. Sin embargo, la naturaleza precisa de esta relación ha permanecido poco clara hasta ahora.
El estudio, en el que participó el equipo de la UPV/EHU, comenzó con un descubrimiento fascinante: los animales machos que exhibían niveles extremadamente altos de ansiedad tenían notablemente menos receptores específicos llamados TACR3 en su hipocampo. El hipocampo es una región cerebral estrechamente relacionada con los procesos de aprendizaje y memoria. TACR3 es parte de la familia de receptores taquicinina y responde a una sustancia conocida como neuroquinina. Esta observación despertó la curiosidad de los investigadores y sirvió como base para una investigación exhaustiva sobre la relación entre la deficiencia de TACR3, las hormonas sexuales, la ansiedad y la plasticidad sináptica.
Los animales se clasificaron según su comportamiento en una prueba estándar de resolución de un laberinto, que mide los niveles de ansiedad. Posteriormente, se aislaron sus hipocampos y se sometieron a un análisis de expresión génica para identificar genes con expresión diferencial entre los animales con ansiedad extremadamente baja y los que tenían ansiedad severa. Uno de los genes que destacó fue TACR3. Investigaciones anteriores habían revelado que las mutaciones en genes asociados con TACR3 conducían a una condición conocida como "hipogonadismo congénito", lo que resultaba en una producción reducida de hormonas sexuales, incluyendo la testosterona. Es importante destacar que los hombres jóvenes con bajos niveles de testosterona a menudo experimentan un desarrollo sexual retrasado, acompañado de depresión y ansiedad elevada. Esto llevó a los investigadores a profundizar en el papel de TACR3 en la ansiedad.
Los investigadores utilizaron con éxito dos herramientas innovadoras creadas en su laboratorio para el estudio. La primera, conocida como FORTIS, tiene la notable capacidad de detectar cambios en los receptores AMPA dentro de neuronas vivas. Al utilizar FORTIS, demostraron que la inhibición de TACR3 resultaba en un aumento significativo de los receptores AMPA en la superficie celular, interrumpiendo el proceso paralelo de fortalecimiento sináptico a largo plazo, conocido como LTP.
La segunda herramienta pionera utilizada fue una aplicación novedosa de la correlación cruzada para medir la conectividad neuronal dentro de un sistema de matriz multi-electrodo. Esta herramienta desempeñó un papel fundamental al descubrir el profundo impacto de las manipulaciones de TACR3 en la plasticidad sináptica. Lo más importante es que reveló que las deficiencias derivadas de la inactividad de TACR3 podían corregirse eficazmente mediante la administración de testosterona, Ofreciendo esperanza para desarrollar nuevas pautas terapéuticas y abordar los desafíos relacionados con la ansiedad asociada a la deficiencia de la testosterona.
En conclusión, esta investigación posiciona a TACR3 como un actor central en la conexión entre la ansiedad y la testosterona. Los investigadores han descifrado los mecanismos complejos detrás de la ansiedad y han abierto caminos para terapias novedosas, incluyendo tratamientos con testosterona, que podrían mejorar la calidad de vida de las personas que enfrentan trastornos del desarrollo sexual y la ansiedad y depresión asociadas.
Referencia bibliográfica
- Interplay between hippocampal TACR3 and systemic testosterone in regulating anxiety-associated synaptic plasticity.
- Nature. Molecular Psychiatry (2023).
- DOI: https://doi.org/10.1038/s41380-023-02361-z
