Research links anxiety disorders to lack of testosterone and the brain receptor TACR3
The study was led by the Ikerbasque Research Professor Shira Knafo at the Molecular Cognition Laboratory, and has been published in the prestigious journal Nature Molecular Psychiatry
- Research
First publication date: 17/01/2024
A groundbreaking study involving the University of the Basque Country (UPV/EHU) has revealed a significant connection between anxiety disorders, on the one hand, and a brain receptor known as TACR3, and testosterone, on the other. {0>La investigación ha sido dirigida por la profesora e investigadora Ikerbasque Shira Knafo en el Laboratorio de la Cognición Molecular y ha sido publicado en la prestigiosa revista Molecular Psychiatry de Nature. The study was led by the Ikerbasque Research Professor Shira Knafo at the Molecular Cognition Laboratory and has been published in the prestigious journal Nature Molecular Psychiatry.
Anxiety is a common response to stress, but for all those who have to cope with anxiety disorders, the impact on daily life can be highly significant. Clinical evidence has hinted at a close connection between low testosterone levels and anxiety, especially in men with hypogonadism, a condition characterised by reduced sexual function. However, the precise nature of this relationship has so far remained unclear.
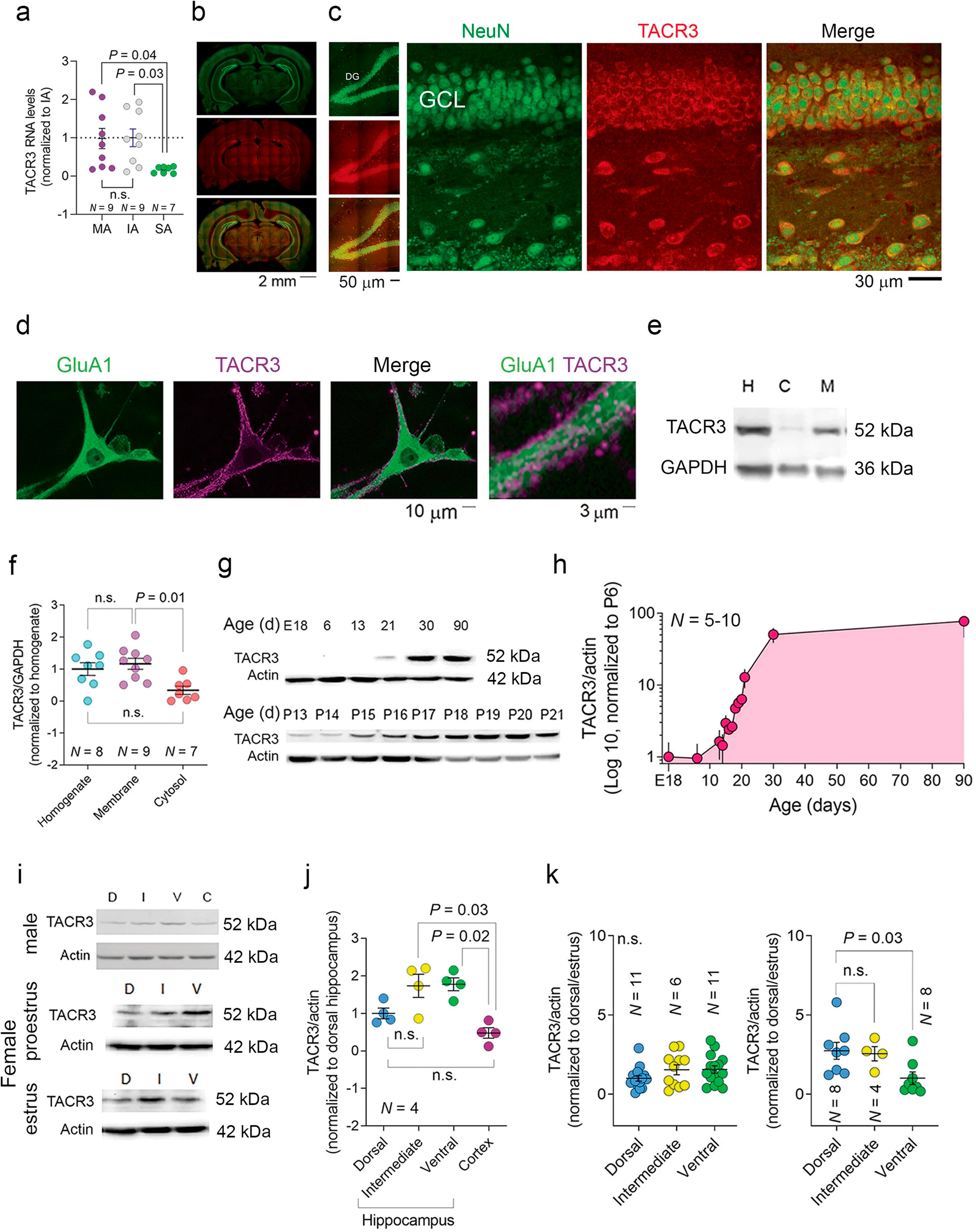
The study began with a fascinating discovery: male animals exhibiting extremely high levels of anxiety had noticeably fewer specific receptors known as TACR3s in their hippocampi. The hippocampus is a part of the brain closely related to learning and memory processes. TACR3 is part of the family of tachykinin receptors and responds to a substance known as neurokinin. This observation aroused the researchers' curiosity and served as the basis for a comprehensive investigation into the relationship between TACR3 deficiency, sex hormones, anxiety and synaptic plasticity.
The animals were ranked according to their behaviour in a standard maze test, which measures anxiety levels. Their hippocampi were then isolated and subjected to gene expression analysis to identify differentially expressed genes between the animals with extremely low anxiety and those with severe anxiety. One of the genes that stood out was TACR3. Previous research had revealed that mutations in genes associated with TACR3 led to a condition known as “congenital hypogonadism”, resulting in reduced production of sex hormones, including testosterone. It should be noted that young men with low testosterone levels often experience delayed sexual development accompanied by depression and heightened anxiety. This led the researchers to delve deeper into the role of TACR3 in anxiety.
The researchers successfully used two innovative tools developed in their lab for the study. The first, known as FORTIS, has the remarkable capacity to detect changes in AMPA receptors inside living neurons. Using FORTIS, they showed that the inhibition of TACR3 resulted in a significant increase in AMPA receptors on the cell surface, interrupting the parallel process of long-term synaptic potentiation, known as LTP.
The second pioneering tool used was a novel application of cross correlation to measure neural connectivity within a multi-electrode array system. This tool played a key role when uncovering the profound impact of TACR3 manipulations on synaptic plasticity. The most important thing was that it revealed that deficiencies resulting from TACR3 inactivity could be effectively corrected through testosterone administration, offering hope for developing new therapeutic guidelines and addressing challenges related to anxiety associated with testosterone deficiency.
In conclusion, this research positions TACR3 as a key player in the connection between anxiety and testosterone. Researchers have deciphered the complex mechanisms behind anxiety and have opened up paths for novel therapies, including testosterone treatments, which could improve the quality of life for people coping with sexual development disorders and associated anxiety and depression.
Bibliographic reference
- Interplay between hippocampal TACR3 and systemic testosterone in regulating anxiety-associated synaptic plasticity
- Nature. Molecular Psychiatry (2023)
- DOI: 10.1038/s41380-023-02361-z
