Ikerketa batek antsietate-asaldurak testosteronaren eta garuneko TACR3 errezeptorearen gabeziarekin lotu ditu
Ikerbasqueko Shira Knafo ikerlariak zuzendu du azterketa UPV/EHUko Kognizio Molekularreko Laborategian eta Molecular Psychiatry de Nature aldizkarian argitaratu dute
- Ikerketa
Lehenengo argitaratze data: 2024/01/17
Ikerketa berritzaile horretan hartu du parte Euskal Herriko Unibertsitateak eta antsietate-asalduren eta TACR3 izena duen garuneko errezeptore baten eta testosteronaren artean lotura esanguratsua dagoela frogatu du. Ikerbasqueko Shira Knafo ikerlari eta irakasleak zuzendu du ikerketa-lana UPV/EHUko Kognizio Molekularreko Laborategian eta prestigio handiko Molecular Psychiatry de Nature aldizkarian argitaratu dute.
Antsietatea da estresaren aurrean gertatzen den erantzun komuna, baina antsietate-asaldura jasaten dutenen kasuan, horrek oso inpaktu handia izan dezake eguneroko bizitzan. Ebidentzia klinikoak iradoki du testosterona maila txikien eta antsietatearen artean lotura estua dagoela, batez ere hipogonadismoa (baldintza horren ezaugarri nagusia sexu-funtzio murriztua da) duten gizonetan. Baina lotura horren ezaugarri zehatzak ez dira oso argi egon orain arte.
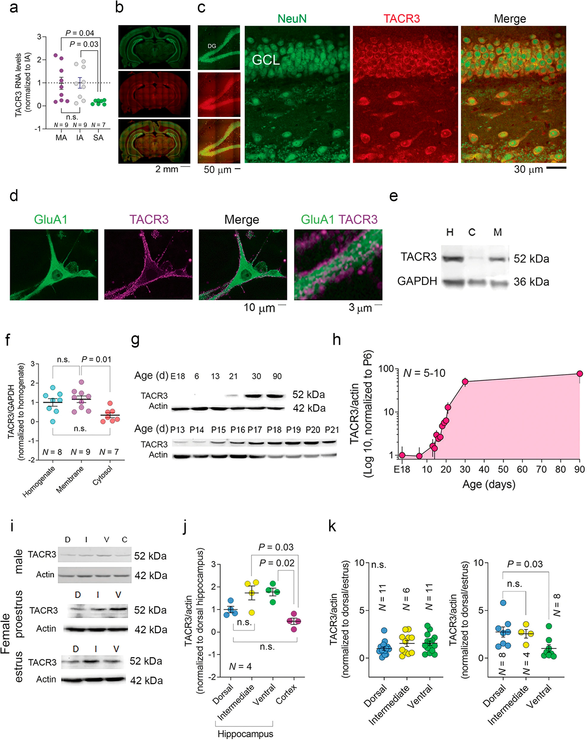
UPV/EHUko taldeak parte hartu zuen ikerketan, eta aurkikuntza liluragarri batekin hasi zen: oso antsietate handia zuten animalia arrek TACR3 izeneko errezeptore espezifiko nabarmen gutxiago zituzten beren hipokanpoan. Hipokanpoa ikasketako eta oroimeneko prozesuekin lotura estua duen garuneko eremua da. TACR3, bestalde, takizinina errezeptoreak izenekoen familian sartuta dago eta neurokinina izena duen substantziari erantzuten dio. Datu horrek ikertzaileen jakin-mina piztu zuen, eta TACR3ren urritasunaren, hormona sexualen, antsietatearen eta plastikotasun sinaptikoaren arteko erlazioari buruzko ikerketa sakona egiteko oinarri bihurtu zen.
Animaliak beren portaeraren arabera sailkatu ziren antsietate maila neurtzeko erabiltzen den labirinto batean (handik ateratzeko irtenbidea topatzeko proba estandarra). Ondoren, haien hipokanpoak isolatu zituzten eta adierazpen genikoko azterketa egin zieten, antsietate oso txikia zuten animalien eta antsietate handia zutenen artean espresio diferentziala zuten geneak identifikatzeko. Gehien nabarmendu zen geneetako bat izan zen, hain zuzen ere, TACR3. Aurretik egindako ikerlanek agerian utzi zuten TACR3rekin lotutako geneetako mutazioek “sortzetiko hipogonadismoa” izeneko izaera eragiten zutela. Horrek hormona sexualen produkzio txikia (testosterona barne) eragiten du. Horrekin lotuta, nabarmendu beharrekoa da testosterona maila txikiak dituzten gizonezko gazteek, askotan, sexu-garapen atzeratua izaten dutela eta, horrek batera, depresioa eta antsietate handia gertatzen direla. Aurkikuntza horrek TACR3ak antsietatearekin lotuta betetzen duen rola sakontzera eraman zituen ikerlariak.
Ikerlariek arrakastaz erabili zituzten azterketa egiteko laborategian sortutako bi tresna berritzaile. Lehenengoaren izena FORTIS da eta, neurona bizien barruan, AMPA errezeptoreetan aldaketak detektatzeko gaitasun handia du. FORTIS erabiltzean, TACR3ren inhibizioak zelulen azaleran AMPA errezeptoreetan gorakada handia eragiten zuela frogatu zuten. Horrek, era berean, epe luzera begira indartze sinaptikoaren (LTP izenekoa) aldi bereko prozesua eteten du.
Bigarren tresna berritzailea elektrodo anitzeko matrize-sistema baten barruan konektagarritasun neuronala neurtzeko korrelazio gurutzatua modu berritzailean aplikatzea izan zen. Tresna horrek funtsezko funtzioa bete zuen; izan ere, plastikotasun sinaptikoan, TACR3ren manipulazioen inpaktu sakona erakutsi zuen. Aurkikuntza garrantzitsuena honako hau izan zen: TACR3ren jarduera gabeziatik eratorritako urritasunak modu eraginkorrean zuzen zitezkeen testosterona emanda. Beste nolabait esanda, hori esperantzagarria da pauta terapeutiko berriak garatzeko eta testosteronaren urritasunarekin lotutako antsietatearekin zerikusia duten erronkei aurre egin ahal izateko.
Laburbilduz, ikerketa honen arabera, TACR3 antsietatearen eta testosteronaren arteko loturari dagokionez funtsezko eragilea dela esan dezakegu. Ikerlariek antsietatearen atzean dauden mekanismo konplexuak argitu eta terapia berritzaileetarako bideak ireki dituzte. Horietako batzuk izan daitezke testosteronarekin egindako tratamenduak eta baliteke horiek sexu-garapeneko asaldurak, eta horiei lotutako antsietatea eta depresioa jasaten dituzten pertsonen bizi-kalitatea hobetu ahal izatea.
Erreferentzia bibliografikoa
- Interplay between hippocampal TACR3 and systemic testosterone in regulating anxiety-associated synaptic plasticity.
- Nature. Molecular Psychiatry (2023).
- DOI: https://doi.org/10.1038/s41380-023-02361-z
