Sistema Interno de Garantía de Calidad
El Sistema Interno de Garantía de Calidad (SIGC) desarrolla uno de los aspectos fundamentales del Espacio Europeo de Educación Superior (EEES), por el que los centros universitarios deben garantizar la calidad de su trabajo y el cumplimiento de los objetivos de las titulaciones que imparten.
Este SIGC tiene en cuenta las directrices establecidas por las agencias de calidad, estatales y autonómica, y los objetivos estratégicos de la Universidad del País Vasco (UPV/EHU) con el fin de establecer una cultura de la mejora continua y la planificación por procesos en el centro.
Certificado diseño AUDIT (pdf, 10,19 MB)
Certificado implantación AUDIT (pdf, 430 MB)
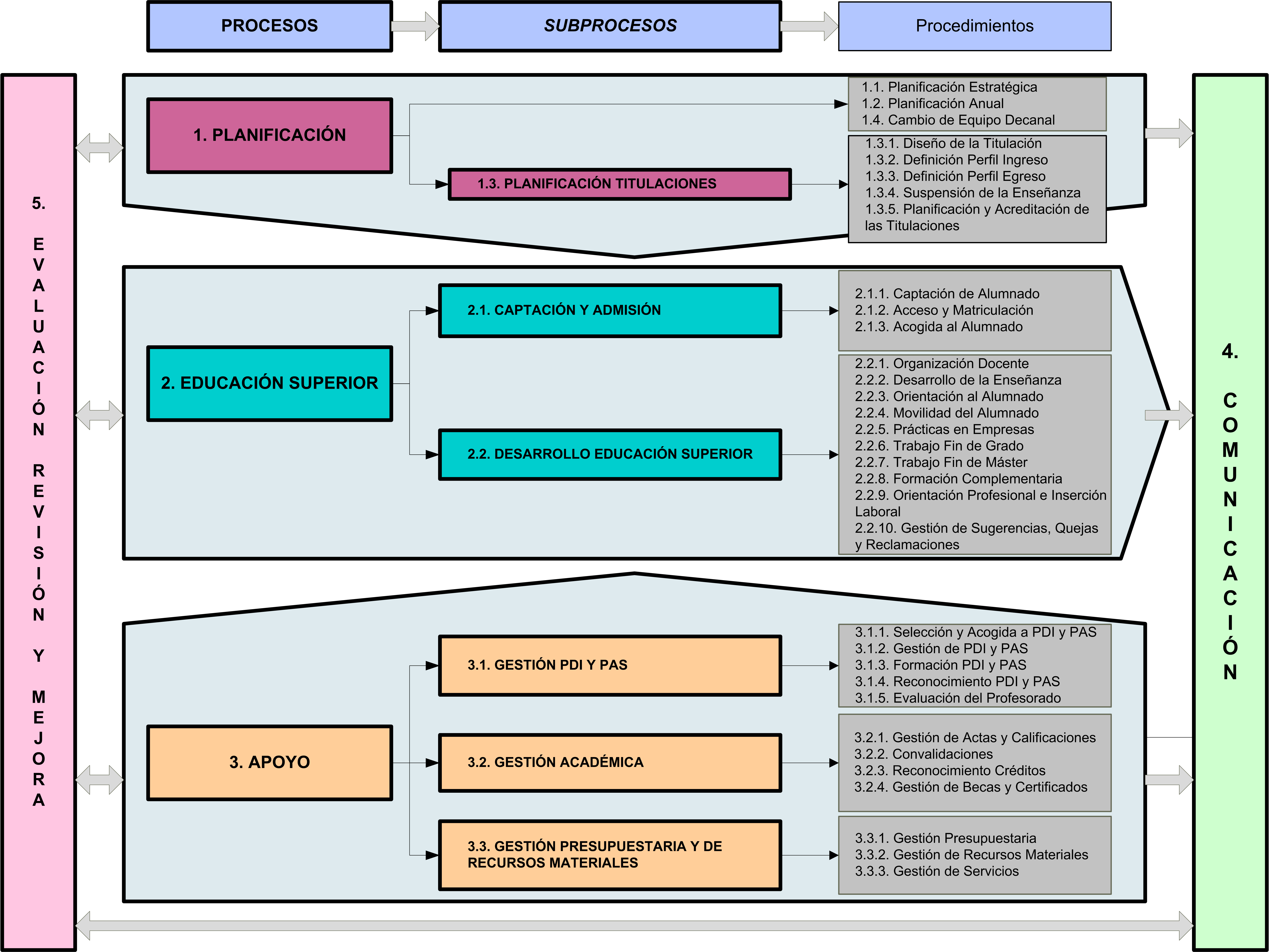
El modelo de gestión que ha adoptado nuestra facultad se basa en la "Gestión por Procesos" que se organizan en estas áreas:
- Planificación: establecimiento de objetivos a corto y medio plazo y elaboración de propuestas de titulaciones.
- Educación Superior: actividades relacionadas con la misión docente de la Facultad, desde la captación de recursos humanos y materiales hasta el seguimiento de los egresados.
- Apoyo: apoyo al proceso docente de la Facultad, relacionado con el soporte administrativo y otras actividades.
- Comunicación: mecanismos de transmisión de información entre el Centro y sus grupos de interés.
- Evaluación, revisión y mejora: para analizar los resultados de nuestra actividad y establecer la forma de mejorar el servicio que prestamos.
